镁合金三类防护技术+电泳(喷漆、喷塑)组合方案对比总结
发布日期:2026-03-12 浏览次数:165
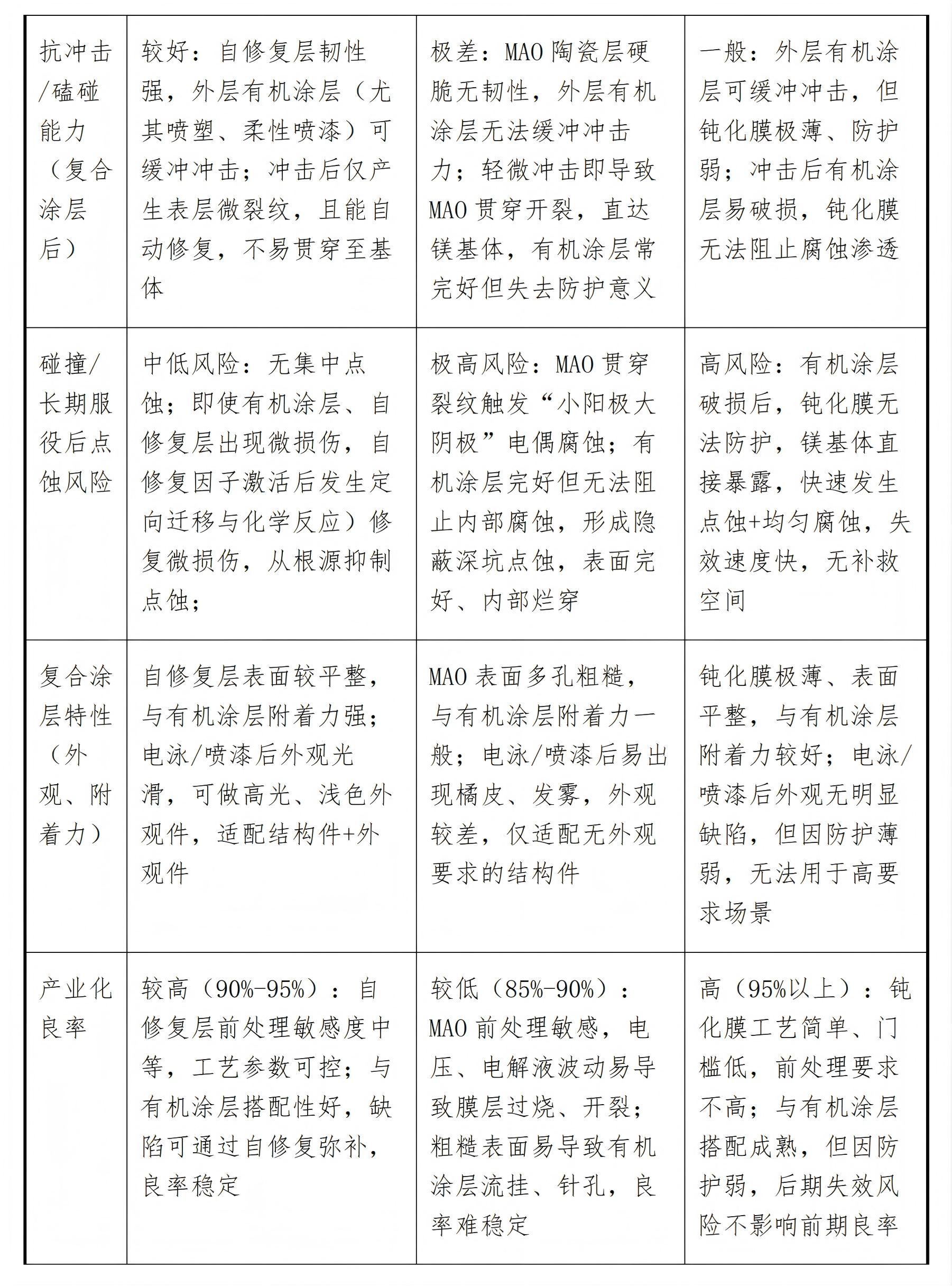
核心结论:三类防护技术与电泳、喷漆、喷塑搭配后,均构成镁合金复合防护体系,但防护可靠性、产业化适配性、失效风险差异显著——传统钝化膜+有机涂层(电泳/喷漆/喷塑)门槛低但耐蚀弱,传统MAO+有机涂层耐蚀达标但易隐蔽失效,自修复防护技术+有机涂层是唯一能突破镁合金产业化腐蚀痛点、兼顾耐蚀与可靠性的核心组合方案。以下从产业化关键维度,对三类组合方案做精准对比,全为工程化干货,可直接用于报告、选型参考。

总结:
1.传统钝化膜+电泳(喷漆、喷塑):低成本、低防护、短寿命,仅能满足镁合金低端防护需求,有机涂层是主要防护屏障,钝化膜辅助作用有限,无法解决产业化核心的腐蚀与失效痛点,仅作为辅助或临时防护方案;
2.传统MAO+电泳(喷漆、喷塑):中耐蚀、高成本、高风险,虽能实现≥720h盐雾性能,但MAO硬脆易裂的先天缺陷无法通过有机涂层弥补,碰撞后易出现隐蔽点蚀,仅适配静态、低冲击结构件,难以支撑镁合金大规模产业化;
3.自修复防护技术+电泳(喷漆、喷塑):高耐蚀、中成本、低风险,自修复层与有机涂层形成“主动修复+双重密封”的协同防护,从根源解决镁合金碰撞后点蚀、隐蔽失效的核心痛点,兼顾外观与可靠性,是目前唯一能推动镁合金从“实验室样品”走向“工业化产品”的关键核心复合防护方案,适配中高端、长期服役、有冲击需求的主流应用场景。


